(material to’ldirish jarayonida)
Ma’lumki, Arduino qurilmalari ham boshqa sanoat mahsuloti shakliga keltirilgan qurilmalar singari kiritish, ma’lumotni qayta ishlash, ta’minot va chiqarish bloklaridan tashkil topadi. Datchik va modullar ko’rinishidagi kiritish bloklari aksariyat hollarda past kuchlanishda ishlashga moslashgan bo’ladi va ularning signallarini mikrokontroller kiritish pinlariga to’g’ridan to’g’ri ulash mumkin.
Xuddi shuningdek, ko’pincha mikrokontrollerda qayta ishlangan diskret raqamli ma’lumotlarni past quvvatli modullarni boshqarishda ham, chiqish pinlarini kam quvvatli modulning kirish kontaktlariga to’g’ridan to’g’ri ulash mumkin. Bunday hollarda shu modul yoki relelar yuklamani boshqarish vazifasini o’z zimmasiga oladi.
Biroq, yuklamani boshqarish uchun mikrokontrollerdan chiquvchi signalning tok kuchi yetarli bo’lmaydagan vaziyatlarda, signal quvvatini oshiruvchi (kuchaytiruvchi) blok yoki modullardan foydalanishga to’g’ri keladi. Quyida yuqori quvvatli yuklamalarni boshqarishning ayrim variantlarini ko’rib chiqamiz.
Elektromagnit rele orqali boshqarish
Ushbu usul yuqori quvvatli yuklamani kontaktli boshqarishning eng ko’p tarqalgan va eng oson usuli hisoblanadi. Bunda, elektromagnit rele kirish kontaktlari qanday kuchlanishda ishlashga mo’ljallangani va uning boshqaruvchi chiqish kontaktlari qanday maksimal tok kuchiga mo’ljallangani muhim hisoblanadi. Elektromagnit relening vazifasi – qanday yuklama bo’lishidan qat’iy nazar, kiruvchi kontaktlarda yetarli kuchlanish paydo bo’lganda yuklamani yoki undagi elektr zanjirini elektr ta’minotiga ulash yoki uzish hisoblanadi. Relening 5V, 12V o’zgarmas kuchlanishga hamda 10A, 16A, 20A va boshqa darajadagi tok kuchiga mo’ljallangan turlari mavjud.

Ishlab chiqaruvchi relening xarakteriatikalarini ifodalashda minimal tok o’tkazilgandagi ulab-uzishlar sonini ko’rsatib qo’yadi (bir necha million martagacha). Lekin, elektromagnit relening xizmat qilish muddati (ulab-uzishlar soni) uning ulab-uzuvchi kontaktlari orqali qanday darajadagi tok o’tkazilayotganiga bog’liq. Masalan, maksimal darajadagi tok o’tkazish uchun qo’llanilgan rele juda kam xizmat qiladi va aksincha, past darajali tok o’tkazish uchun qo’llanilgan rele juda uzoq muddat ishlatilishi mumkin.
Elektromagnit odatda 5 ta kontaktga ega bo’ladi. Shundan 2 tasi kiruvchi o’zgarmas kuchlanish (kiruvchi signal) uchun, 1 tasi umumiy ulash kontakti (COM kontakti), 2 tasi ulash (NO – normally open) va uzish (NC – normally close) kontaklari hisoblanadi.
Arduino qurilmalarini yaratishda ham elektromagnit relelardan keng foydalaniladi. Ayniqsa, qulaylik uchun elektromagnit relening o’zini va uni teskari tokdan himoyalash funksiyalarini bajaruvchi sxemani o’z ichiga olgan tayyor rele modullari amalda keng qo’llaniladi. Boshqarilishi kerak bo’lgan yuklamalar soni, kiruvchi kuchlanish darajasi va tok o’tkazish qobiliyatiga ko’ra, bir yoki bir necha kanalli rele modullari turlicha variantlari ishlab chiqarilgan. Rele modullarini tanlashda, talab etiladigan kiruvchi kuchlanish qutbiga ham e’tibor qaratish zarur. Bundan tashqari, kommutatsiyalash paytida rele modullarining tok kuchiga talabi qisqa muddatga oshishini va bu holat mikrokontrollerni yoki Arduino platasini ishdan chiqarib qo’yishining oldini olish uchun, rele modulining musbat (VCC) qutbini Arduino modulining 5V piniga emas, to’g’ridan to’g’ri ta’minot manbaining musbat (VCC, +5V) qutbiga parallel ulash tavsiya etiladi. Modulning GND kontakti esa, Arduinoning GND piniga ulanishi zarur.

Ba’zi modullarda yuklamani ulash uchun HIGH (+5V, +12V) kiruvchi signali kerak bo’lsa, ba’zilarida LOW (GND) kiruvchi signali kerak bo’ladi. LOW signalida yuklamani ulash rejimini inreversiya rejimi (“LOW level trigger”) deb ham ataladi. Xususan, biz ham amaliy mashg’ulotlar jarayonida rele modulining 10A tok o’tkazish qobiliyatiga ega bo’lgan, inversiya rejimida ishlovchi 1 ta va 4 ta kanalli variantlaridan foydalanamiz. Ushbu rele modullaridagi IN (IN1, IN2, IN3, IN4) kontakti HIGH qutbli kiruvchi signal uchun, COM, NO, NC (K1, K2, K3, K4) kontaktlari yuklamani kommutatsiyalash uchun ishlatiladi.

Bundan tashqari kommutatsiyalanadigan yuklama 220V o’zgaruvchn kuchlanishga mo’ljallangan bo’lsa, o’zgaruvchan kuchlanishning faza (“nol” yoki “zero line“, “faza” yoki “line fire“) qutblariga e’tibor qaratish maqsadga muvofiq (lekin majburiy emas).


Agar qurilmaning yoki undagi zanjirning vazifasi yuklamani elektr manbasiga ulash yoki uzish bo’lsa, Arduino platasining chiqish rejimidagi tegishli raqamli piniga rele modulining signal pinini ulash va unga dastur yordamida HIGH yoki LOW signalini yuborish mumkin.

Optopara orqali boshqarish
Past quvvatli yuklamalarni boshqarish uchun optoparadan ham foydalanish mumkin (lekin amaliyotda juda kam qo’llaniladi). Bunda optoparaning ichki svetodiod-fototranzistor juftligidan foydalaniladi. Arduino pinidan raqamli pinidan kelgan optoparaning ichki svetodiodini yoqadi, uning yorug’lik signali esa, ichki fototranzistor orqali tok o’tishni boshlashi uchun yetarli bo’ladi. Bu tok esa, past quvvatli yuklamani boshqaradi. Past quvvatli yuklama tanlanishiga sabab, optoparaning chiquvchi tokni o’tkazish qobiliyati ichki fototranzistorning kuchaytirish xarakteristikalari bilan cheklanadi. Masalan, quyidagi sxemadagi ORPC-814S optoparasi uchun tok kuchi 50 mA ga teng. Ya’ni optoparaning kirish va chiqish pinlaridagi tok kuchi kirish tok kuchi (20 mA) dan unchalik ham katta emas. Lekin bunda tashqi kommutatsiyalash doimiy kuchlanishi 60 V gacha yetishi mumkin. Asosiysi esa, optopara o’zining asosiy vazifasini bajaradi – Arduino pini bilan tashqi yuklamani bir-biridan yorug’lik orqali izolyatsiyalaydi.

Tranzistorli kalit orqali boshqarish
Radiotexnikada “tranzistorli kalit” tushunchasi tranzistorning shunday nomlanadigan muhim vazifasi bilan bog’liq. Tranzistorning ushbu xususiyatidan foydalanib, u orqali Arduinoga yuqori quvvatli yuklamalarni ulash mumkin. Bunda tranzistorning kuchaytirish funksiyasi u orqali o’tadigan maksimal tok kuchini ham oshirishi mumkin. Boshqariladigan yuklama uchun maksimal tok kuchi bir necha amperdan yuzlab amperlargacha yetishi ham mumkin. Bu aynan qaysi tranzistordan foydalanilayotgani va u qo’shimcha radiatorga o’rnatilganiga bog’liq. Quyida maydonli tranzistor kalitining Arduinoga ulanishi universal sxemasi keltirilgan. Unda Arduino chiqish pini signali tranzistorli kalit orqali kuchaytirilib, uning yordamida 12 voltli yuklamani qanday boshqarish mumkinligi tasvirlangan.

Tranzistorli kalitning muhim kamchiligi ham bor – u orqali faqat o’zgarmas tokli qurilmalarni boshqarish mumkin. Lekin undan elektromagnit rele bajara olmaydigan muhum vazifani – PWM-signallarni kuchaytirish va yuklamaga boruvchi kuchlanishni raqamli regulirovka qilish vazifasini ham bajara oladi. Masalan, Arduino orqali turli xil motorlarni (masalan, robotlardagi, o’yinchoqlardagi va dronlardagi motorlarni) boshqarish uchun tranzistorli kalitdan keng foydalaniladi. Tranzistorli kalitlar tayyor elektron modullar ko’rinishida ham ishlab chiqarilgan. Ayniqsa, Arduino loyihalarini yaratishda ulardan foydalanish qulayroq hisoblanadi.

Bundan tashqari motorlarni boshqarish uchun maxsus (L298n, L9110S, MX1508, TA6586, TB6612, BTS7960) motor drayverlari ham tarqalgan bo’lib, ularning asosiy vazifalaridan biri ham Arduino platasi PWM-signalini kuchaytirish hisoblanadi.
Qattiq jinsli rele (“Твердотельное реле”, SSR – “Solid State Relay”)
Kontaktsiz relening ushbu turi aslida tranzistorli kalitning radiatorga o’rnatilgan holdagi ko’rinishi hisoblanadi. Lekin uning yana bir ustunligi bor – ayrim qattiq jinsli relelar yordamida yuqori o’zgaruvchan kuchlanishli yuklamalarni boshqarish mumkin. SSR-relening yuqori quvvatli va past quvvatli yuklamani boshqarishga mo’ljallangan turlari mavjud.


Simistor
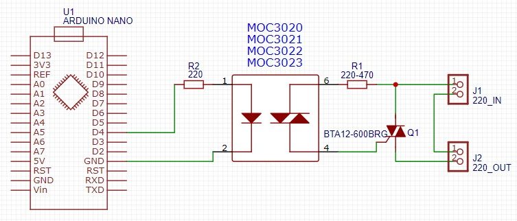
Simistor yuqori kuchlanishli yuklamani kontaktsiz ulash/uzish vazifasini bajaruvchi yarim o’tkazgich (tiristorning bir turi) hisoblanadi. Arduino platasiga simistorni quyidagi sxemadagidek ulash mumkin:
Sxemadan ko’rinadiki, simistor to’g’ridan to’g’ri 220V o’zgaruvchan kuchlanish bilan ishlaganligi sababli, uni Arduino platasidan ichki diod va simistorli optoparadan foydalanish maqsadga muvofiq. Xuddi qattiq jinsli reledek, simistordan ham PWM-signalni kuchaytirish uchun (dimmer sifatida) foydalanish mumkin. Lekin, buning uchun shunday imkoniyatga ega bo’lgan simistordan va boshqa sxemadan foydalanishga to’g’ri keladi:
